yl6776永利集团官网
学校主页
网上办事大厅
首页
永利概况
+
学院简介
学院领导
专业简介
基层教学组织设置
骨干教师
+
教师简介
教学团队
教学工作
+
教学管理
专业建设
课程建设
教师教育公共课程
实训室建设
培养特色
教科研工作
+
项目成果
平台建设
学术交流
研究生教育
+
学位点简介
导师队伍
研究生培养
研究生管理
学术活动
永利集团
+
校企合作
实习实践
党建园地
+
组织机构
理论学习
实践活动
学团工作
+
学团工作管理队伍
学风建设
学生两会
校园文化
志愿服务
心理健康
招生就业
+
招生信息
新生教育
就业指导
资源下载
+
教学相关下载
学院资源库
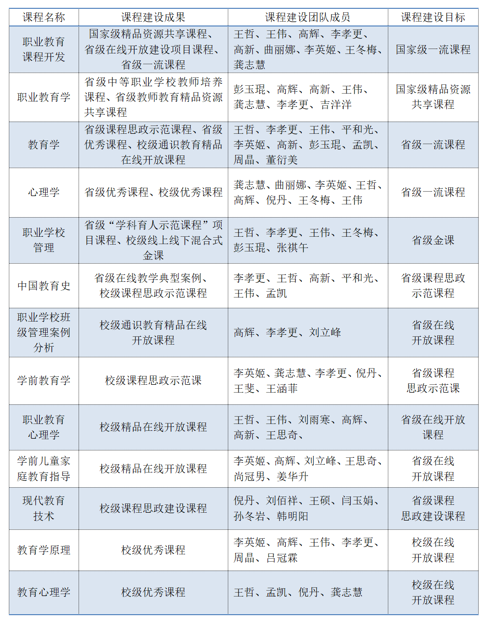
yl6776永利集团课程建设团队
来源:
教学团队
2022/05/21