智慧教育是实现国家级一流本科专业建设的重要支撑,线上教学是智慧教育的基础表现形式。2019-2020-2学期yl6776永利集团共开设40门课程,授课3620名学生。其中,教师教育公共课6门,专业理论课程20门,重修课程6门,补考课程8门,实践教学16周,总计1534学时。yl6776永利集团教学督导组持续开展全覆盖式线上督导,实现线上教学云监测。




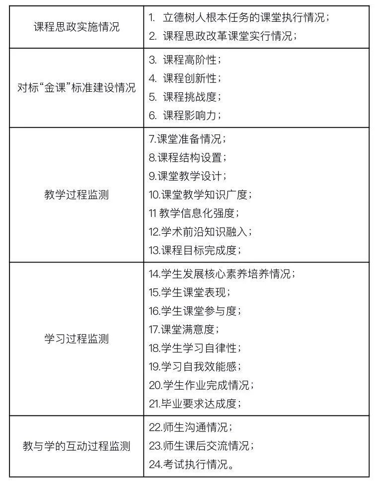
2018年初,yl6776永利集团即建立了覆盖人才培养全过程的教育教学质量监测制度,成立专业教学指导委员会。利用已建立的教学科研平台的资源优势引进多个主体通过多个视角参与教育教学的全程观测和评价,对标教学质量监测24个指标点实现量化教学督导(如下表)。实施“三导师制”协同育人模式,建立教育学专业、学前教育专业每名学生的学业档案,档案由导师撰写、教学秘书汇总形成以导师小组为单位、班级为群组、专业为模块的学业考评拓扑图,形成《学生学业成长报告》。

2020年3月至6月,学院督导组对线上课程的教学资源、线上教学平台使用情况等进行集中审查,根据教学监测指标点的要求逐门课程进行检查、评估,并形成课程评价。坚持实行学生周课堂反馈制度,通过学委每周向教学秘书回传课堂反馈表,及时了解学生对教师教学工作的反馈,解决学生在线上学习中遇到的困难与问题,形成监控的双向沟通,提高监控的有效性,切实保证线上教学有序进行。三年来,教学质量监测制度已成为yl6776永利集团专业建设的重要依托,成为教学秩序有力保障、教学质量稳步提升的重要抓手。
