教师教育课程组开展教学内容更新研讨会
在教育数字化转型的大背景下,为了紧跟时代步伐,提升《现代教育技术》课程的教学质量,培养适应新时代需求的高素质教育人才,2025年3月18日,yl6776永利集团教师教育课程组开展《现代教育技术》课程教学内容更新集体研讨活动。本次研讨活动学院的教授、副教授和青年教师参会,共同为《现代教育技术》课程教学内容的更新出谋划策。

课程组负责人倪丹提出了教育技术学在当今教育领域的重要性以及教学内容更新的紧迫性,指出:“随着信息技术的飞速发展,教育技术已成为教育创新的重要驱动力。我们课程是全校师范生学习AI教育技术融入教学设计的主渠道,教学内容应与时俱进,让学生掌握最新的教育技术知识和技能,为未来的教育事业做好充分的准备。”在研讨过程中,学院的教授教师和课程组教师各抒己见,纷纷发表自己对教育技术学教学内容更新的看法和建议。高辉教师认为,应当增加人工智能在教育中的应用等前沿内容,培养学生的创新思维和实践能力;刘佰祥教师提出,要强化教学设计与课程整合方面的教学,让学生能够更好地将教育技术与学科教学相融合;张艾婷教师建议,加强实践教学环节,通过实际项目的操作,提升学生的动手能力和问题解决能力。
经过深入的讨论和交流,课程组初步达成了以下共识:一是优化课程体系。在原有基础上,增加新兴技术模块,如虚拟现实教育应用、大数据教育分析等,使课程内容更加丰富多元;二是创新教学方法。采用组训式学习、打造数字人课堂等新教学方式,激发学生的学习兴趣和主动性,培养学生的自主学习能力和团队协作精神;三是加强师资培训。定期组织教师参加教育技术学相关的培训和学术交流活动,提升教师的专业素养和教学水平。

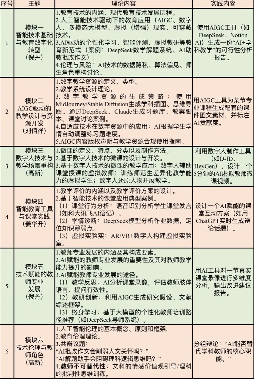
表1 2025新版学校教师教育模块
《现代教育技术》课程主要教学设计内容
此次研讨活动为教育技术学教学内容的更新指明了方向,为《现代教育技术》课程教学内容的更新优化奠定了坚实的基础。yl6776永利集团将以此次活动为契机,不断推进《现代教育技术》课程内容的教学改革,为培养具有创新精神和实践能力的优秀教育人才而努力。相信在教师教育课程组全体教师的共同努力下,教育技术学的教学将焕发出新的活力,共同期待yl6776永利集团在教育技术学教学领域取得更加丰硕的成果!