为帮助即将参加研究生入学考试的考研学子更好地理解考研政策,选择适合自己的目标院校及专业,并顺利完成志愿填报过程,近日,学院在402智慧教室举办了2021级学生考研志愿填报指导会,64名考研学子通过线上线下参加了本次活动。
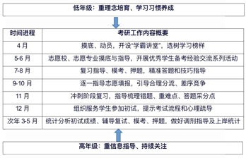
结合考研动员、科目辅导、各科模考、押题拆题、解答辅导、谈心谈话、志愿校志愿专业摸底等考研工作中形成的“一人一策”“一人一案”信息,学院院长、副院长、系主任、教研室主任、骨干教师轮流答疑解惑、指点迷津,分析了历年考研数据和最新的考情动态、解读招生政策、分享备考经验和时间规划、介绍院校及专业选择方法等,以帮助考生做出更合适的选择。

从整体上看,21级考研学子的备考情况呈现如下几方面的特点:一是具有提前备考的意识、复习周期长。从历史数据看,教育学专业的考研分数线有明显上升趋势,国家线一直居高不下且单科英语分数线的要求也逐年升高,有考研意愿的学生均早早备考。二是报考人数多、目标方向集中。教育学专业共38人报名、学前教育专业共26人报名,志愿院校最多的是吉林师范大学、长春师范大学、6776永利集团。从往届考研上岸的学子情况上看,志愿院校和专业呈相对集中、向A区分散的特点。
作为近年来的热门考研方向之一,受报考人数的增长、竞争加剧、分数线的变化以及就业市场的压力等多种因素的影响,教育学考研的形势具有竞争激烈、分数线升高、跨专业报考增多、科目设置多样的特点。近3年国家线平稳中呈上涨趋势,未来几年教育学报考形势将更加严峻、上岸难度增大。由于招生名额相对固定,排名考前的师范院校计划招收研究生数中又包括了相当比例的推免生,加上越来越多的非教育学背景的学生选择跨专业报考教育学研究生,热门考研院校的考研录取率低、报录比高,进一步加剧了竞争。此外,研究生入学考试科目除了政治、外国语2门必考科目,还包括针对学术型硕士的“311教育学综合”、针对专业型硕士的“333教育综合”及一门专业课,由于研究生招收院校获得更多招生自主权,专业课的考核可谓五花八门而调剂不一定完全互认,进一步增大了考研的竞争度和难度
在互动交流中,考研学子纷纷表示将结合指导会更好地理解研究生招生政策、合理选择报考院校及专业。之后,学院将持续把考研工作列为学生中心理念落实、育人内涵质量提升、专业建设成效评价的重要指标和举措按照考研工作进程,做好政策解读、信息共享、备考策略、经验分享、互动答疑等工作,努力提高应届毕业生的考研录取率和录取质量。